Для себя нашел пациента из старых свеновских наушников, попробую с ним поиграться


Prof писал(а):Да, видно что обвязка микрофонного усилителя отличается.

maxim79 писал(а):Поковырял инфу о электретных микрофонах, подобрал на мой взгляд неплохой вариант Panasonic WM-61A, о нем вроде бы отзывы хорошие. Если покупать 5 штук то выходит по 3 бакса, за один лупят 4-5$, если найдется пять человек которые хотят поэкспериментировать с микрофоном то можно будет заказать.
maxim79 писал(а):Для себя нашел пациента из старых свеновских наушников, попробую с ним поиграться
maxim79 писал(а):Поиски схемы конкретно моей модели Yosan CB-50(MegaJet MJ-150) пока никаких результатов не дали
maxim79 писал(а):Хочу предупредить тех кто еще не достаточно подружился с радиоэлектроникой и хочет после просмотра всяких инструкций и роликов по доработке радиостанции, бежать в магазин за паяльником и впопыхах дорабатывать свою радиостанцию, результат может быть плачевным, мой вам совет, не порите горячку а обратитесь лучше к проверенным специалистам, например к вышеупомянутым.
Prof писал(а):А чем штатный не устраивает?
Prof писал(а):Как он на слух? Стоит потраченного на него времени?
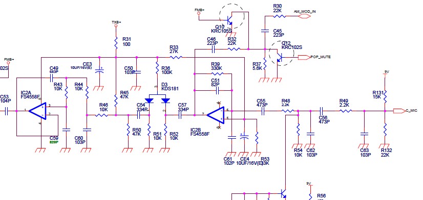
Prof писал(а):Надо сравнить реальный экземпляр со схемой и, возможно, нарисовать себе интересующий кусок - чтобы удобнее было обдумать, что делать. Сходство хоть и не полное, но совершенно очевидное, значит речь о каких-то частных деталях, а не перерисовке всей схемы.
maxim79 писал(а):Там стоит динамический, большого размера![]()
За иные динамические микрофоны просят много сотен долларов и они того стоят.
maxim79 писал(а):До того как наушники рассыпались, микрофон работал отлично. Понятно что спектр частот которые он выдает никто не проверял, посмотрим как он будет работать на новом месте тогда и сделаем выводы)
maxim79 писал(а):Так оно и будет, если родная схема не найдется, пока что я не тороплюсь а просто прислушиваюсь к своей модуляции. Если со стороны слушающих меня корреспондентов никаких замечаний не будет, то особо извращаться не собираюсь, пока вижу что немного не хватает высоких частот. Тем более вытаскивать из машины радиостанцию как то ломит, после того как ее только недавно поставил.
maxim79 писал(а):Я по схеме наблюдаю С59 = 334Р, какой там в реалии не проверял.
Может у меня конечно схема не та)))
maxim79 писал(а):Разгонятся на дорогой микрофон я не собираюсь, просто интересно проделать эксперименты с более дешевыми вариантами.
Prof писал(а):Скорее всего получится хорошо. Надо только предусмотреть питание - новый микрофон отделишь от преда емкостью, а на сам микрофон дашь пару вольт. Точное напряжение некритично. Даже по даташиту номинал 2V, максимум 10V - любое значение в этих пределах годится. А вот стабильность напряжения должна бы быть - лучше не брать его от питания процессора, т.к. можно натянуть шумов. Посмотри, в той схеме, что дал TISA, тупо резистивный делитель по питанию - не лучшее, но работающее решение.

Сейчас этот форум просматривают: нет зарегистрированных пользователей и гости: 1